各地级以上市人民政府,省政府各部门、各直属机构:
《广东省推进冷链物流高质量发展“十四五”实施方案》已经省人民政府同意,现印发给你们,请认真贯彻执行。实施过程中遇到的问题,请径向省发展改革委反映。
广东省人民政府办公厅
2022年9月23日
广东省推进冷链物流高质量发展“十四五”实施方案
为贯彻落实《国务院办公厅关于印发“十四五”冷链物流发展规划的通知》(国办发〔2021〕46号),进一步明确我省“十四五”时期推进冷链物流高质量发展的主要目标和重点任务,制定本实施方案。
一、发展目标
到2025年,基本建成符合我省产业结构特点、适应经济社会发展需要的冷链物流体系,区域冷链物流综合实力稳居全国前列。一是设施设备更加完善。加快冷链物流基础设施建设和冷链装备提升,冷库库容规模和冷藏车保有量年均增长10%以上。加快建设申报国家骨干冷链物流基地,力争实现4—5个国家骨干冷链物流基地纳入国家年度建设名单。产地预冷、传统农批市场冷库等末端设施短板基本补齐,设施装备网络化、标准化、智能化、绿色化水平明显提高,建成广东供销公共型农产品冷链物流基础设施骨干网。二是服务能力更加优质。专业化冷链服务质量大幅提升,肉类、果蔬、水产品产地低温处理率分别达到85%、30%、85%,综合冷链流通率显著提升,流通环节腐损率逐步下降。三是行业影响更加显著。冷链产业链供应链联动整合加强,冷链新业态新模式更加多元,冷链行业集中度不断提升、市场规模持续扩大,全国百强和星级冷链物流企业数量明显增加,龙头企业综合竞争力进一步增强。四是监管体系更加健全。建成全省冷链物流追溯监管平台,监管体制机制进一步完善,基本形成贯穿冷链物流全流程的监测监管体系,实现重点环节、重点领域全覆盖。冷藏车监控率、重点冷链产品全程监控率显著提升。
二、构建现代冷链物流设施网络
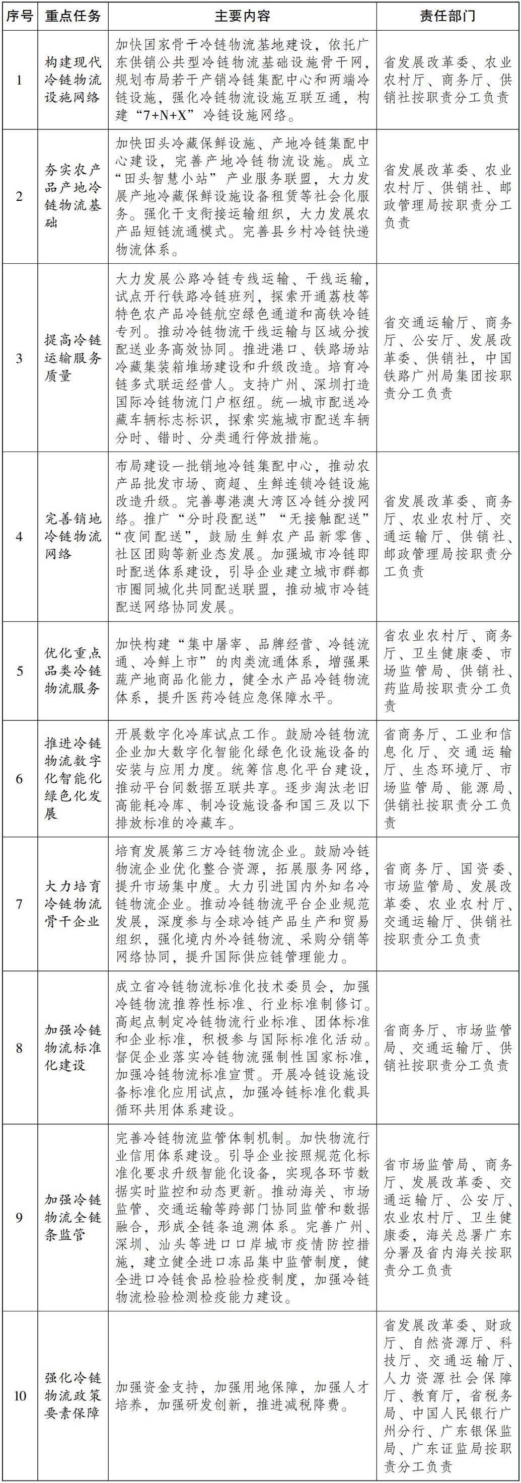
(一)构建“7+N+X”冷链物流设施网络。围绕7个国家骨干冷链物流基地,依托广东供销公共型农产品冷链物流基础设施骨干网以及具备条件的冷链物流设施,规划布局若干省级产销冷链集配中心和两端冷链物流设施,推动构建以国家骨干冷链物流基地为核心、产销冷链集配中心为重要节点、两端冷链物流设施为末端网点的干支仓配一体、产销协同的现代冷链物流设施网络。
(二)加快冷链物流重要节点设施建设。支持广州、深圳、汕头、江门、湛江、茂名做好国家骨干冷链物流基地建设和申报工作,支持多个承载城市以联合体形式在城市群内部或沿国家冷链物流骨干通道开展合作共建。推进全省产销冷链集配中心布局建设工作,积极鼓励具备条件的产销冷链集配中心城市申请纳入国家骨干冷链物流基地承载城市。引导国家物流枢纽强化冷链物流设施建设。聚焦“最先一公里”和“最后一公里”冷链物流设施短板,加强两端冷链物流设施建设。
(三)强化冷链物流设施互联互通。引导冷链物流骨干基地、集配中心、末端设施加强功能对接和业务联通,推进干支线物流和末端配送协同运作。加强与国家“四横四纵”冷链物流骨干通道、全国供销公共型冷链物流网融合衔接,支持省供销合作社牵头建设华南片区冷链物流基础设施骨干网,鼓励骨干基地和集配中心扩大服务内陆腹地的范围和能力。加强粤港澳大湾区“菜篮子”生产基地和配送中心建设,畅通内陆鲜活农产品入粤通道,提升港澳通关效率,强化面向港澳中转、供应能力。
三、夯实农产品产地冷链物流基础
(一)着力完善产地冷链物流设施。聚焦农产品产地“最先一公里”冷链设施短板,支持农业企业、家庭农场、农民合作社等新型农业经营主体在农产品产地重点镇和中心村,分区分片集中建设田头预冷保鲜设施。复制推广广州增城区、茂名高州市等地共享式“田头智慧小站”示范经验。支持大埔县、罗定市、高州市、徐闻县等国家农产品产地冷藏保鲜设施建设整县推进试点县以及具备条件的农产品优势产区,建设一批产地冷链集配中心。加快推进粤港澳大湾区(广东·惠州)绿色农产品生产供应基地、粤港澳大湾区肇庆(怀集)绿色农副产品集散基地、粤港澳大湾区(肇庆高要)预制菜产业园等重大项目建设。
(二)构建产地冷链物流服务网络。依托农民合作社服务中心、农业生产托管运营中心、供销合作社助农服务平台等,成立“田头智慧小站”产业服务联盟,引入社会力量,重点培育一批产地移动冷库和冷藏车社会化服务主体,大力发展产地冷藏保鲜设施设备租赁等社会化服务,推广“田头冷链服务驿站”“供销田头集散中心”“移动冷库+集配中心”等模式。完善农产品主产区村级物流服务点、农村电商服务站等配套冷链物流设施,强化干支衔接运输组织,构建“县-乡-村”产地冷链物流服务网络。
(三)创新产地冷链物流组织模式。大力发展农超对接、农批对接、农企对接等农产品短链流通新模式。大力发展广东供销农产品直供配送网络,鼓励产地冷链集配中心开展净菜、半成品加工,为餐饮企业、学校、机关团体等终端大客户提供直供直配服务。鼓励邮政快递企业、供销合作社和其他社会资本在农产品田头市场合作建设预冷保鲜、低温分拣、冷藏仓储等设施。鼓励引导生鲜农产品经营主体加强与配送、快递等专业冷链物流企业合作,推行多品种、小批量、多批次的共同配送模式。
四、提高冷链运输服务质量
(一)强化冷链运输一体化运作。依托骨干冷链物流基地、产销冷链集配中心,大力发展公路冷链专线运输、干线运输。试点开行铁路冷链班列,推动粮食、牛奶、冻肉等品类通过铁路运输,提升铁路冷链市场规模。探索开通荔枝等特色农产品冷链航空绿色通道和高铁冷链专列。推动冷链物流干线运输与区域分拨配送业务高效协同,构建干支线运输和两端集配一体化运作的区域冷链物流服务网络。
(二)大力发展冷链物流多式联运。鼓励国家骨干冷链物流基地完善吊装、平移等换装转运专用设施设备,加强自动化、专业化、智能化冷链多式联运设施建设。推进港口、铁路场站冷藏集装箱堆场建设和升级改造,重点推进广州大田、深圳平湖南、江门北站铁路货场建设,发展冷链集装箱公铁联运。鼓励现有多式联运公共信息平台拓展完善冷链物流服务功能,培育冷链多式联运经营人。提升中老、中欧班列冷链物流服务水平,增强国际冷链联运组织能力。积极推动湛江参与西部陆海新通道公铁海联运冷链物流业务。依托广州白云、深圳宝安、珠海金湾、揭阳潮汕、湛江吴川等枢纽机场,大力发展面向高端生鲜食品、医药产品的航空冷链物流,加强冷链卡车航班建设。支持广州、深圳打造国际冷链物流门户枢纽。
(三)推动冷链车辆通行更加便利。鼓励各地市加快统一城市配送冷藏车辆标志标识,对统一标志标识的冷链城市配送车辆,以及需在限行区域通行的新能源、民生保障冷链运输车辆,优先发放通行许可。探索实施城市配送车辆分时、错时、分类通行和停放措施,合理规划设置中心城区商业区、居住区、大型公共活动场地等区域专用卸货场地和道路范围内配送车辆的临时停车泊位,在不影响正常交通的前提下允许冷链运输车辆进行不超过30分钟的停靠装卸作业。
五、完善销地冷链物流网络
(一)加快城市冷链设施建设。支持在广州、深圳、汕头、佛山、东莞、惠州等农产品主销区和中转规模较大的城市布局新建和改扩建一批与消费规模匹配,集流通加工、区域分拨、城市配送等功能于一体的销地冷链集配中心。加快推进粤港澳大湾区(佛山)民生保障冷链物流园区、中国南部物流枢纽(二期)、清远冷链物流基地建设。推动农产品批发市场冷库改造,配套建设封闭式装卸站台等设施,鼓励建设公共冷库、净菜加工车间等设施,完善流通加工、分拣配送等功能。鼓励商超、生鲜连锁加大零售端冷链设施改造升级力度,提高冷链物流服务能力。引导城市商业街区、商圈、农贸市场共建共享小型公共冷库。
(二)健全销地分拨配送体系。支持国家物流枢纽和国家骨干冷链物流基地、广东供销公共型冷链物流骨干设施扩大分拨服务范围,重点完善面向粤港澳大湾区冷链集配中心、末端配送网点的区域冷链分拨网络。鼓励销地冷链集配中心构建面向大型商超、生鲜连锁、酒店餐饮、学校、机关团体等的农产品集中采购、流通加工、多温区共同配送服务网络。推动农产品批发市场加快向冷链集配中心转变。
(三)创新冷链物流配送模式。积极推广“分时段配送”“无接触配送”“夜间配送”,鼓励社区物业服务企业开展冷链末端配送业务。鼓励龙头物流企业集并城市冷链和常温货物配送。鼓励生鲜农产品新零售、社区团购等新业态发展。加强城市冷链即时配送体系建设,支持生鲜零售、餐饮、体验式消费模式融合创新发展,推广无人超市、智能供货。引导企业建立城市群都市圈同城化共同配送联盟,推动城市冷链配送网络协同发展,共享共用末端设施网点和配送冷藏车,开展多温区共同配送。
六、优化重点品类冷链物流服务
(一)加快肉类冷链物流体系建设。适应消费升级新趋势和禽畜疫病防控新要求,加快构建“集中屠宰、品牌经营、冷链流通、冷鲜上市”的冷鲜肉流通体系,实现预冷排酸、分割加工、包装运输、保鲜销售等全程冷链服务保障。支持茂名、湛江、韶关、肇庆、清远、云浮等生猪家禽优势产区依托现代畜禽产业园完善冷链物流设施,鼓励屠宰加工企业建设标准化预冷集配中心、低温分割加工车间、冷库等设施,配备必要的冷藏车等设备。加快在预制菜产业园布局公共型肉类冷链物流设施,推广标准化流通型冷库、肉类保鲜柜在农贸市场、社区生鲜门店的应用。
(二)增强果蔬产地商品化能力。在粤西南菜北运核心区、特色经济作物主产区、果蔬进出口示范基地建设一批仓储保鲜设施。支持广州、河源、梅州、惠州、汕尾、湛江、茂名、肇庆等特色水果、蔬菜生产示范基地改造或新建产地预冷保鲜设施,配备果蔬清洗、分级分拣、切割包装等商品化处理设施设备,完善脱水干制、称量包装、检验检测等配套功能,开展分级拣选、清洗加工、预冷等初加工。
(三)健全水产品冷链物流体系。鼓励远洋和近海捕捞企业完善船头预冷保鲜、船坞速冻保鲜设施。鼓励大型水产养殖企业加强鱼塘速冻保鲜冷库建设。加强海水、淡水原料产品冷链的标准化研究与建设,提升冷链设施设备技术智能化水平,健全加工储运全程温控可追溯体系。支持机场、港口口岸完善进口水产品冷链配套设施。鼓励广州、珠海、汕头、佛山、江门、湛江等水产优势产区和集散地构建辐射国内、国际的冷链物流网络。
(四)提升医药冷链应急保障水平。支持医药生产流通企业建设医药物流中心,完善医药冷库网络化布局及配套冷链设施设备功能。优化冷链医药储备管理,健全应急联动和统一调度机制,完善医药冷链物流绿色通道,提高冷链医药应急保障能力。完善疫苗流通和接种管理信息系统,加强各级疾控中心和接种单位疫苗冷链配送体系建设,持续推进疫苗储运冷链设备数字化管理,积极探索优化疫苗储存、运输模式。
七、推进冷链物流数字化智能化绿色化发展
(一)加快数字化发展步伐。开展数字化冷库试点工作,推动冷链物流全流程、全要素数字化。鼓励冷链物流企业加大温度传感器、温度记录仪、无线射频识别(RFID)电子标签及自动识别终端、监控设备、电子围栏等设备的安装与应用力度,推动冷链货物、场站设施、载运装备等要素数据化、信息化、可视化,实现对到货检验、入库、出库、调拨、移库移位、库存盘点等各作业环节数据自动化采集与传输。
(二)统筹信息化平台建设。支持广东冷链公共服务管理平台建设,加强与全国农产品冷链流通监控平台对接,引导更多冷链企业纳入平台管理,加强冷链全过程温湿度、定位轨迹监测预警,完善冷链数据采集、认证、查询、溯源等功能。依托广东数字供销平台,加快智慧冷链信息服务、冷链运输配送、冷链资源整合三大平台建设。鼓励骨干企业搭建市场化运作的冷链物流信息平台,整合区域冷链货源、运力、库存等市场供需信息,提供冷链车货匹配、仓货匹配等信息撮合服务,促进冷链物流业务一体化发展。推动专业冷链物流信息平台间数据互联共享,打通各类平台间数据交换渠道。加强对冷链物流数据资源的开发利用,充分挖掘数据要素潜力。
(三)提高智能化发展水平。鼓励企业加快传统冷库等设施智慧化国产化改造升级,打造自主可控的自动化无人冷链仓,加快运输装备更新换代,加强车载智能温控、监控技术装备应用。推动冷库“上云用数赋智”,基于国产基础软硬件环境,加强冷链智慧仓储管理、运输调度管理等信息系统开发应用,优化冷链运输配送路径,提高冷库、冷藏车利用效率。
(四)推动绿色低碳发展。推进冷链设施设备节能改造,推行合同能源管理、节能诊断等模式。逐步淘汰老旧高能耗冷库和制冷设施设备。鼓励新建冷库等设施利用自然冷能、太阳能等清洁能源,严格执行国家节能标准要求。加快淘汰高能耗和国三及以下排放标准的冷藏车,适应城市绿色配送发展需要,鼓励新增或更新的冷藏车采用新能源车型。鼓励使用绿色低碳高效制冷剂和保温耗材。
八、大力培育冷链物流骨干企业
(一)支持冷链物流企业做大做强。在冷链物流领域探索推行“一照多址”,支持冷链物流企业网络化发展。积极培育发展第三方冷链物流企业,重点培育以现代数字技术为支撑,连接主要产销地的跨区域供应链企业。围绕冷链细分领域、特定场景培育专业化冷链物流企业,提高精益化管理、精细化服务能力。鼓励冷链物流企业通过兼并重组、战略合作等方式优化整合资源,拓展服务网络,提升市场集中度。大力引进国内外知名冷链物流企业和具有冷链资源整合能力的大型企业。推动冷链物流平台企业规范发展,提升冷链物流组织化、规模化运营能力。
(二)提升冷链物流企业国际竞争力。推动龙头冷链物流企业深度参与全球冷链产品生产和贸易组织,强化境内外冷链物流、采购分销等网络协同,带动上下游企业共同打造具有影响力的冷链食品品牌,延伸跨境电商、交易结算等服务,提升国际供应链管理能力和国际竞争力。鼓励冷链物流企业与贸易企业等协同“出海”,围绕全球肉类、水果、水产品等优势产区,积极布局境外冷链物流设施,依托远洋海运、国际铁路联运班列、国际货运航空等开展国际冷链物流运作。
九、加强冷链物流标准化建设
(一)完善冷链物流标准体系。支持成立省冷链物流标准化技术委员会,发挥标准化智囊团力量,围绕冷链基础设施、技术装备、作业流程、信息追溯等重点环节以及绿色化智慧化等重点领域,加强冷链物流推荐性标准、行业标准制修订。鼓励我省企事业单位因地制宜参与制定冷链地方标准,根据实际需要制定冷链物流行业标准、团体标准和企业标准,积极参与国际标准化活动。
(二)加大冷链标准宣贯力度。督促企业严格落实冷链物流强制性国家标准,守好冷链产品安全底线,对标国际先进水平,鼓励企业提升冷库、冷藏车等能效环保标准,执行绿色冷链物流技术装备认证及标识体系。充分发挥有关标准化技术委员会、行业协会、龙头企业作用,加强冷链物流标准宣贯,推动协同应用,提高推荐性标准采用水平。开展冷链物流标准监督检查和实施效果评价。
(三)推动冷链设施设备标准化。加大标准化冷藏车推广力度,逐步淘汰非标准化冷藏车,严厉打击非法改装冷藏车。开展冷链物流标准化应用试点,鼓励商贸流通企业以标准化托盘、周转箱(筐)作为采购订货、收验货的计量单位,引导冷链运输企业使用标准化周转箱(筐)、托盘、笼车等运载单元,以及蓄冷箱、保温箱等单元化冷链载具。加强标准化冷链载具循环共用体系建设,完善载具租赁、维修、保养、调度等公共运营服务,推动冷链运输全过程“不倒托”“不倒箱”。鼓励企业应用适合果蔬等农产品的单元化包装。
十、加强冷链物流全链条监管
(一)完善冷链物流监管体制机制。建立统一领导、分工负责、分级管理的冷链物流监管机制,进一步明确各有关部门监管职责,强化跨部门沟通协调,加大督促检查力度。严格执行农产品、食品入市查验溯源凭证制度。加快物流行业信用体系建设,建立冷链物流从业单位和人员信用信息档案,完善守信激励和失信惩戒机制。
(二)推进冷链物流智慧监管。引导企业按照规范化标准化要求配备冷藏车定位跟踪以及全程温度自动监测、记录设备,在冷库、冷藏集装箱等设施中安装温湿度传感器、记录仪等监测设备,实现各环节数据实时监控和动态更新。加快区块链技术在冷链物流智慧监测追溯系统建设中的应用,提高追溯信息的真实性、及时性和可信度。推动海关、市场监管、交通运输等跨部门协同监管和数据融合,依托进口冷链食品追溯监管平台、省冷藏冷冻食品追溯系统形成全链条追溯体系,提升冷链监管效能。
(三)强化冷链物流检验检测检疫。围绕主要农产品产销区、集散地、口岸等,优化检验检测检疫站点布局,加强检验检测检疫设施建设和设备配置。鼓励有条件的地区率先布局建设区域田头快检小站。完善应急检验检测检疫预案,实行闭环式疫情防控管理,防范非洲猪瘟、新冠肺炎、禽流感等疫情扩散风险。完善广州、深圳、汕头等进口口岸城市疫情防控措施,建立多点触发的监测预警机制。建立健全进口冻品集中监管制度,健全进口冷链食品检验检疫制度,压实行业主管部门责任,加强检验检疫结果、货物来源去向等关键数据共享,建立全程可追溯、全链条监管体系。加强国家级、区域性食品安全专业技术机构冷链物流检验检测检疫能力建设,支持物流企业建设快检实验室,推动各地冷链产品检验检测检疫信息互通、监管互认、执法互助。
十一、强化冷链物流政策要素保障
(一)加强资金支持。发挥中央预算内投资撬动作用,加强国家骨干冷链物流基地、产销冷链集配中心等大型冷链物流设施建设。用足用好省重大项目前期工作经费和地方政府专项债券资金,支持广东供销公共型冷链物流骨干网等政府主导建设的公共性、基础性冷链物流设施建设。鼓励有条件的地市统筹涉农资金支持产地冷藏保鲜设施建设。定期梳理重大项目信息,对接引导开发性、政策性金融机构加大对骨干冷链物流基地等大型冷链物流设施的支持。推动冷链物流基础设施REITs试点。鼓励银行业金融机构创新金融产品和服务,通过项目贷款、动产抵押、融资租赁、供应链金融等手段拓宽融资渠道,为符合条件的冷链物流企业提供资金支持。鼓励国有资本、社会资本通过设立物流产业基金参与冷链投资建设。支持符合条件的冷链物流企业上市挂牌和发行公司信用类债券。
(二)加强用地保障。结合国土空间规划编制和“三区三线”统筹划定,保障冷链物流设施合理用地需求。重点支持新建重大冷链项目,合理确定冷链物流用地土地出让底价和投资强度、税收贡献等控制指标。对利用符合国土空间规划的已供土地建设冷链物流基础设施的企业,在规划许可等方面予以支持。在符合规划、不改变用途的前提下,对在自有工业用地上新建或提高自有工业用地、仓储用地利用率、容积率并用于冷链物流设施建设的,不再增收土地价款。农产品产地冷藏保鲜设施用地按设施农业用地管理,支持在集体经营性建设用地建设产地型冷库。
(三)加强人才培养。支持华南理工大学、华南农业大学、仲恺农业工程学院、佛山科学技术学院等高校加强食品加工与保藏包装等学科专业建设。支持职业院校将冷链物流产业发展技能人才要求融入人才培养目标,逐步完善专业人才培养体系。深化校企协同育人模式改革,鼓励高校与企业联合推进冷链物流相关专业技能等级证书试点和现代学徒制试点,共建冷链物流领域现代产业学院。支持龙头企业开展冷链物流相关职业(工种)技能等级认定工作。开展多层次、宽领域国际交流合作,培养引进国际高层次冷链物流人才。
(四)加强研发创新。组织省内重点领域研发计划针对南方大宗和特色果蔬在物流过程中品质迅速裂变、低温生理失调和腐烂变质的核心问题,研发新型保鲜共性技术。完善冷链技术创新应用机制,发挥华南理工大学广东省农产品智能冷链物流装备工程实验室、华南农业大学国家农产品冷链物流装备研发专业中心等研发平台作用,进一步加强农产品冷链物流领域科技和装备研发,打造企业为主体、市场为导向、产学研用深度融合的冷链物流技术装备创新应用示范。
(五)推进减税降费。严格落实收费公路鲜活农产品运输“绿色通道”政策,对整车合法装载运输全国统一的《鲜活农产品品种目录》内产品的冷藏运输车辆,免收车辆通行费。对家庭农场、农民合作社、供销社、邮政快递企业等在农村①建设的保鲜仓储设施用电执行农业生产电价。鼓励企业建设绿色冷库,通过节能改造和能效管理,充分利用峰谷分时电价政策,降低企业用电成本。支持符合条件的冷库用电企业参与电力市场交易,与发电企业协商签订直购电合同或者与售电公司协商签订零售合同,通过市场化手段降低用电成本。符合条件的冷库仓储用地可按规定享受城镇土地使用税优惠政策。
十二、强化冷链物流工作组织实施
(一)加强组织协调。省发展改革委会同有关部门统筹推进重点工程落地,完善支撑政策,强化评估督导,协调解决跨部门、跨区域问题。各地市人民政府要按照本实施方案确定的主要目标和重点任务,结合发展实际,统筹推进本地区冷链物流高质量发展工作。
(二)加强统计监测。开展冷链物流行业调查。积极争取国家支持我省开展冷链物流统计试点,建立冷链物流统计评价体系,准确掌握全省冷链物流底数情况。依托国家骨干冷链物流基地、产销冷链集配中心、龙头冷链物流企业、冷链物流平台企业等,加强行业日常运行监测和分析研判。研究编制我省冷链物流发展综合性指数,科学、及时、全面反映行业发展现状和趋势。
(三)发挥协会作用。鼓励冷链物流行业协会开展冷链物流发展调查研究和政策宣贯,全面掌握市场规模、行业结构、人员设施设备等情况,及时向有关政府部门反馈行业发展共性问题。支持行业协会根据市场主体需求,开展业务技能培训。推动行业协会加强行业自律建设,引导企业共同打造和维护诚信合规的市场环境,推动行业健康有序发展。
附件:重点任务分工表
重点任务分工表

附注:①根据《统计上使用的县以下行政区划代码编制规则》(国统字〔2000〕64号),行政区划代码第三段编码(第10-12位)在200-399范围内的村,界定为农村。