各省、自治区、直辖市、新疆生产建设兵团交通运输厅(局、委):
为深入贯彻11月10日中央政治局常委会会议精神,认真落实国务院联防联控机制《关于进一步优化新冠肺炎疫情防控措施 科学精准做好防控工作的通知》(联防联控机制综发〔2022〕101号)部署要求,切实做好公路水路进口高风险非冷链集装箱货物新冠病毒防控和预防性消毒工作,部修订形成了《公路水路进口高风险非冷链集装箱货物预防性消毒工作指南(第三版)》,现印发给你们,请结合本地实际,在当地应对新冠肺炎疫情联防联控机制领导下,指导公路水路进口高风险非冷链集装箱货物装卸运输相关作业单位和人员做好新冠病毒检测和预防性消毒工作,坚决防止新冠病毒通过进口集装箱运输渠道传播。
交通运输部
2022年11月15日
公路、水路进口高风险非冷链集装箱货物预防性消毒工作指南(第三版)
一、依据和适用范围
为贯彻落实“外防输入、内防反弹”疫情防控策略,指导公路、水路进口高风险非冷链集装箱货物装卸运输相关作业单位和人员做好新冠病毒检测和预防性消毒工作,保障从业人员身体健康,防止新冠病毒通过进口非冷链集装箱运输渠道传播,按照国务院应对新型冠状病毒肺炎疫情联防联控机制《关于进一步优化新冠肺炎疫情防控措施 科学精准做好防控工作的通知》(联防联控机制综发〔2022〕101号)、《关于进一步优化进口物品新冠肺炎疫情防控工作的通知》(国卫明电发〔2022〕270号)、《关于印发新型冠状病毒肺炎防控方案(第九版)的通知》(联防联控机制综发〔2022〕71号)、《关于进一步加强新冠肺炎疫情防控消毒工作的通知》(联防联控机制综发〔2021〕94号)、《关于印发进口高风险非冷链集装箱货物检测和预防性消毒工作方案的通知》(联防联控机制综发〔2020〕277号)等部署要求,结合我部最新印发的《道路货运车辆、从业人员及场站新冠肺炎疫情防控工作指南》《港口及其一线人员新冠肺炎疫情防控工作指南》等工作部署,针对公路、水路进口非冷链集装箱货物装卸和运输相关作业单位和运输重点环节,制定本指南。
进口非冷链集装箱货物指运输温度在10℃以上的进口集装箱货物,按照被污染风险分为低风险和高风险2个风险等级。低风险进口非冷链集装箱货物不再实施预防性消毒。不属于以下任一情形,或无法判定风险等级的进口非冷链集装箱货物,按照“从严”原则,判定为高风险。
(1)来自新冠肺炎疫情低风险国家(地区)的进口非冷链集装箱货物;
(2)所有大宗散装货物,包括煤炭、矿石、化工原料、粮食、饲料、牧草、原木等进口非冷链集装箱货物;
(3)装载入境物品的航空器、船舶、列车、汽车自离开启运口岸起超过24小时的进口非冷链集装箱货物;
(4)装卸时不与装卸人员接触的进口非冷链集装箱货物;
(5)已实施预防性消毒的进口非冷链集装箱货物。
根据以上情形,判定为低风险的进口非冷链集装箱货物,运载该物品的交通工具司乘人员中发现有确诊病例或无症状感染者的,由地方联防联控机制综合研判风险等级。特殊用途的进口非冷链集装箱货物由地方联防联控机制综合研判风险等级。
本指南适用于从事非冷链集装箱货物装卸、运输等作业的公路、水路运输企业、港口码头、货运场站等经营单位(以下统称非冷链集装箱物流企业),对国内运输段装运前后的进口高风险非冷链集装箱货物装载运输工具实施消毒,以及受货主委托在掏箱作业时组织对货物外包装实施预防性消毒工作。
对于危险化学品、活动物、饲料、饲料添加剂、水果、蔬菜、精密仪器等无外包装或外包装易造成消毒液体渗透污染的物品,不实施集装箱货物预防性消毒,由地方联防联控机制视情以适当方式进行处置。
二、工作职责
(一)作业单位。
企业按照“谁的货物谁负责,谁作业谁组织消毒”的原则,货主或受其委托的装卸货作业单位负责组织或委托消毒单位对进口高风险非冷链集装箱在首次掏箱卸货作业时实施预防性消毒。
非冷链集装箱物流企业,应主动向货主或货代确认进口非冷链集装箱货物风险等级是否为高风险,负责组织或委托消毒单位对进口高风险非冷链集装箱货物国内运输段装运前后的装载运输工具实施消毒,做好一线工作人员个人防护。作业单位要严格遵守法律法规及相关国家标准要求,按照本指南要求做好新冠病毒防控和预防性消毒工作,执行当地应对新冠肺炎疫情联防联控机制各项工作部署。
(二)交通运输管理部门。
负责督促指导进口高风险非冷链集装箱货物承运单位落实运输环节的主体责任并实施相应的消毒处理措施,在国内运输段落实运输工具消毒、一线工作人员个人防护等措施,配合检查进口高风险非冷链集装箱货物倒箱过车(从进口集装箱换装至国内运输车辆)过程中的消毒处理措施的落实情况。
三、装卸、运输过程防控要求
(一)装卸作业人员防控要求。
对进口高风险非冷链集装箱货物进行掏箱作业时,应先与货主沟通确认消毒事宜,经货主委托对货物实施预防性消毒后方可开展装卸作业。作业过程中,从严做好个人防护,应当穿戴工作衣帽,根据风险规范佩戴医用外科口罩、N95/KN95颗粒物防护口罩或以上级别口罩和防护面罩、一次性手套、一次性隔离衣等防护用品,避免货物紧贴面部、手触摸口鼻。如果掏箱作业过程中口罩出现脏污、变形、损坏、异味时或手套出现破损时,应当立即更换,每个口罩累计佩戴时间不超过8小时。
(二)运输人员防控要求。
运输进口高风险非冷链集装箱货物的作业人员及随行人员在运输过程中不得擅自开箱,不能随意打开货物包装直接接触货物。车辆进出时,司机及随行人员应当避免与门卫值班员、工作人员有不必要的接触。
(三)运输工具的防控管理。
应当确保车辆厢体、船舶内部清洁、无毒、无害、无异味、无污染,定期进行预防性消毒。
(四)中转转运设施的防控管理。
中转转运装卸货区宜设置特定区域,并配有与进口高风险非冷链集装箱货物运输车辆对接的特定区域。加强堆场及仓库存放管理,进口高风险非冷链集装箱货物堆码应当按规定单独码放、存放,避免与其他货物混放。定期对货物堆码、存放区域内部环境、货架、作业工具等进行清洁消毒。
四、装卸、运输过程消毒要求
(一)人员。
进口高风险非冷链集装箱货物装卸、运输过程中,作业人员及随行人员应当保持个人手部卫生,应当配备酒精类洗手液、手消毒剂和消毒纸巾,以确保在无清洁水洗手的条件下,对手部进行定期消毒。
(二)运输工具。
承运单位需确保运输进口高风险非冷链集装箱货物的车辆、船舶、集装箱等运输工具及容器的清洁和定期消毒,重点加强集装箱内壁及门把手等高频接触部位的预防性消毒工作。从事进口高风险非冷链集装箱货物运输的运输工具及容器运载一批货物之前和之后,均要对运输作业人员可能接触的部位进行彻底消毒。承运单位负责组织或委托消毒单位,在装运前后,对装载进口高风险非冷链集装箱货物的车辆船舶等装载运输工具和集装箱内壁组织实施消毒。
(三)消毒单位。
消毒单位应按照有关消毒技术规范开展具体的消毒作业,确保消毒效果,出具消毒处理证明,记录消毒工作情况(包括消毒日期、人员、地点、消毒对象及消毒剂名称、浓度、作用时间等内容,相关信息至少留存2年)。
(四)工作环境。
加强工作环境清洁消毒,配合相关单位做好用过的防护用品、生活垃圾等的收集、处置和无害化处理。增加电梯、公共卫生间等公用设备设施和门把手、扶梯扶手等高频接触物体表面的清洁消毒频次。使用过的一次性防护用品应集中收集处置,重复使用的防护用品应统一收集并进行规范消毒处理。作业区域垃圾盛装容器应定期清洁、消毒。接送员工的车辆应每次进行清洁消毒。一旦出现本土疫情,应严格配合执行当地应急处置要求,同时增加宿舍、公共卫生间等小型密闭公共空间的通风换气和清洁消毒频次,每日对公共卫生间至少进行两次全面清洁消毒。
五、从业人员安全防护要求
涉及进口高风险非冷链集装箱货物装卸、运输的作业单位应当根据新冠肺炎疫情防控要求,及时调整和更新从业人员健康管理制度,完善新冠病毒防控的管理措施。
(一)上岗员工健康登记。
作业单位要做好员工(含一线工作人员、新进人员、临时参加工作人员及保洁员等后勤服务人员)7日内行程及健康状况登记,建立上岗员工健康卡,新入职的员工需出具已接种新冠病毒疫苗证明、48小时以内核酸阴性证明,健康码无异常,掌握员工流动及健康情况。
(二)员工日常健康监测。
作业单位应当加强人员出入管理和健康监测,原则上各港口码头、货运场站的作业场所及工作区域入口需配备体温检测设备;建立全体员工健康状况台账和风险接触信息报告制度,设置作业区域入口测温点,落实登记、测温、消毒、查验健康码等防控措施,实行“绿码”上岗制。
(三)高风险岗位人员管理。
直接接触进口高风险非冷链集装箱货物的作业人员每天开展一次核酸检测,严格落实闭环管理措施,离岗后按要求开展5天居家健康监测,第1、3、5天各开展1次核酸检测,非必要不外出,确需外出的不前往人员密集公共场所、不乘坐公共交通工具。其他工作人员每周开展两次核酸检测,可根据当地疫情风险,适当扩大重点区域和人员核酸筛查范围。
(四)外来人员登记与管理。
尽可能减少外来人员进入生产经营区域,确需进入的,需登记所在单位、健康状况、接触疫情发生地区人员等情况,落实健康码登记、测温等措施并按照要求做好个人防护(如佩戴口罩等),方可允许其进入。车辆进出时,门卫值班员、工作人员和司机应当避免不必要的接触。
(五)从业人员防护。
1.健康上岗。上岗前确保身体状况良好,并向作业单位报告健康状况信息,主动接受体温检测,若出现发热、干咳、乏力、咽痛等症状,立即主动报告,并及时就医。作业人员要完成新冠病毒疫苗接种,原则上要完成同源或序贯加强免疫接种。
2.做好个人防护。作业单位要配备必要的个人防护、消毒用品和装备,按照最新版《船舶船员新冠肺炎疫情防控操作指南》《新冠肺炎疫情防控期间针对患病海员紧急救助处置指南》《港口及其一线人员新冠肺炎疫情防控工作指南》《道路货运车辆、从业人员及场站新冠肺炎疫情防控工作指南》等要求,进一步加强对船代等登轮人员、港口作业人员以及司机、装卸工、船员、引航员等一线工作人员的个人防护,防止感染风险。作业单位要督促指导作业人员工作期间正确佩戴口罩、手套和着工作服上岗。工作服保持干净整洁,定期清洗,必要时消毒。直接接触进口高风险非冷链集装箱货物的一线工作人员,应全程佩戴口罩、防护手套等防护用品,至少应上下岗前各测量一次体温。其中,道路货运企业应按照《道路货运车辆、从业人员及场站新冠肺炎疫情防控工作指南》有关高风险区域的规定执行。
非冷链集装箱物流企业要在当地卫生健康部门的指导下,加强对本单位直接接触进口高风险非冷链集装箱货物、集装箱拆箱作业人员、与国际航行船舶上船员近距离接触的船代等登轮人员、引航员等高风险岗位人员正确佩戴口罩、手套和工作服进行专业培训,并定期进行检查,确保关键防护措施到位。同时,按照卫健部门有关规定,工作结束后,对工作服、一次性用具进行消毒处理。
3.注意个人卫生。打喷嚏、咳嗽时用纸巾遮住口鼻或采用肘臂遮挡。不随地吐痰,擤鼻涕时注意卫生。尽量避免用手触摸口、眼、鼻。
4.加强手卫生。在处理货品时或双手触碰过货架、扶手等公用物体时,要及时用洗手液或肥皂在流动水下洗手,或用速干手消毒剂揉搓双手。
(六)健康异常报告程序。
员工一旦发现自身以及共同生活人员出现发热、干咳、乏力、咽痛等疑似症状,应当及时上报作业单位的主要负责人,可视情况采用逐级上报或直报的方式报告企业主要负责人。作业单位一旦发现员工出现上述健康异常症状,无论其呈现出的健康状况如何,均应当采取有效措施将其及与其密切接触的员工迅速排除在工作环境之外。新冠肺炎传播风险高的地区,建议根据当地主管部门防控规定,要求健康员工进行“零”报告。
(七)从业人员返岗程序。
根据作业区域上岗人员登记和健康档案,及时追踪健康异常、身体不适、疑似或者已感染新冠病毒(患者或无症状感染者)员工的治疗和康复状况,在其康复后科学评定是否符合返岗条件。对感染新冠病毒(确诊者或无症状感染者)的员工及其密切接触者,严格执行当地疫情防控领导机构和卫生健康部门的有关诊疗、隔离、健康监测等要求,确保达到上岗条件后方可返岗。
(八)加强防控知识宣传。
通过海报、电子屏和宣传栏等形式开展健康宣教,引导从业人员掌握新冠肺炎和其他呼吸道传染病防治相关知识和技能,养成良好卫生习惯,加强自我防护意识,掌握相关防护技能。
六、应急处置要求
作业单位应当制定新冠肺炎疫情应急处置方案,开展应急演练,以备及时处置和报告疫情情况,有效预防新冠病毒的传播。
(一)出现健康状况异常人员的应急处置。
进口高风险非冷链集装箱货物相关作业区域一旦发现病例或疑似新冠肺炎的异常状况人员,必须实施内防扩散、外防输出的防控措施,配合有关部门开展流行病学调查、密切接触者追踪管理、疫点消毒等工作,并对该人员作业和出现的区域及其货物进行采样和核酸检测。在当地疾控机构的指导下,对场所进行终末消毒,对空调通风系统进行消毒和清洗处理,经卫生学评价合格后方可重新启用。
按照新冠肺炎疫情防控要求,做好切断传播途径、隔离密切接触者等措施,同时按规定处置污染物。
(二)发现样品核酸检测阳性的应急处置。
一旦发现核酸检测阳性物品或接到有新冠病毒核酸检测阳性样品的通知,作业单位应当迅速启动本单位应急预案,按当地联防联控机制要求,在专业人员指导下进行处置。
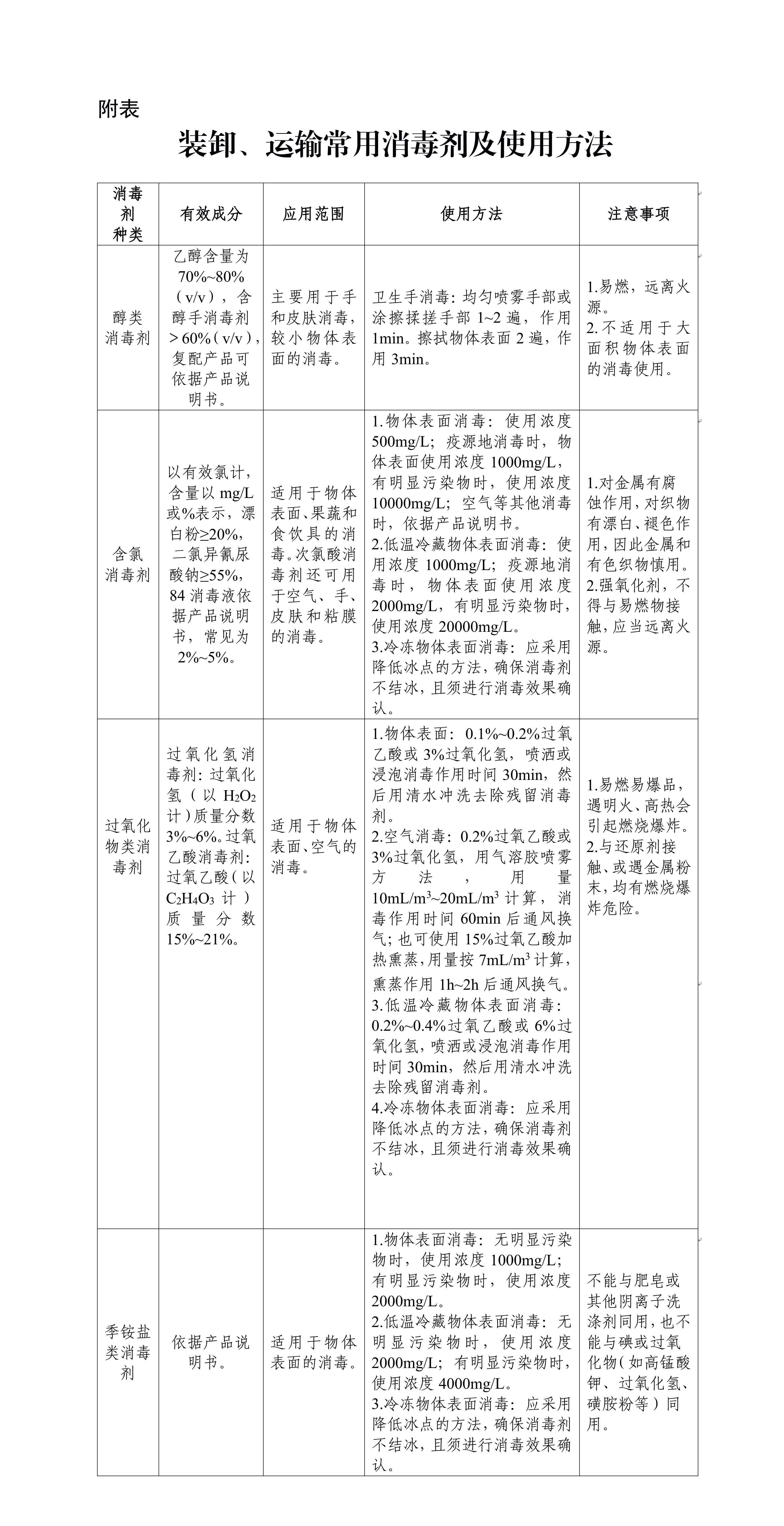
七、装卸运输常用消毒剂及使用方法
进口高风险非冷链集装箱货物等装卸、运输过程中常用的消毒剂及使用方法见附表。
八、退出机制
交通运输部将按照国务院应对新型冠状病毒肺炎疫情联防联控机制要求,结合疫情发展态势,视情调整有关政策措施。
九、其他
各地交通运输主管部门要加强组织和协调,配合相关部门做好公路、水路装载进口货物的货舱、货柜、车厢、集装箱等内壁和把手采集环境样本开展核酸检测,根据检测情况开展主动预防性消毒。一旦发现新冠病毒核酸检测阳性,对这些运输工具装载的货物及相关装卸人员、驾驶员等进行追溯检测。
